我院2026年硕士研究生招生调剂复试采取双机位线上复试方式,请各位考生提前熟悉远程面试系统,下载安装最新版学信网App,并安装最新版Chrome浏览器,详情参阅《招生远程面试系统考生操作手册》:https://bm.chsi.com.cn/ycms/kssysm/
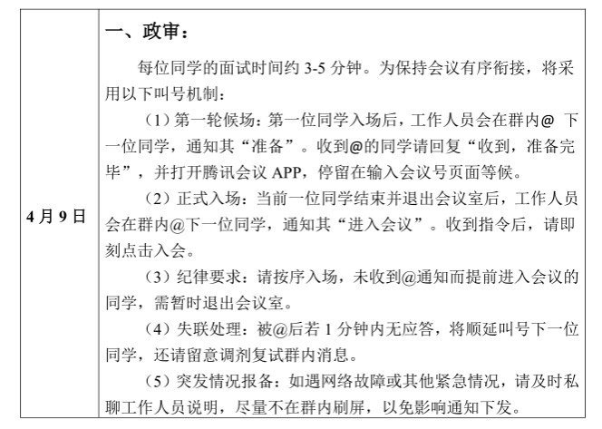
复试安排如下:



闽南师范大学历史地理学院2026年硕士研究生复试录取工作实施细则:https://his.mnnu.edu.cn/info/1013/6436.htm
闽南师范大学历史地理学院2026年硕士研究生招生调剂公告:https://his.mnnu.edu.cn/info/1036/6486.htm
如有临时变动,请以复试群的即时通知为准。
历史地理学院
2026年4月8日