为做好2026年硕士研究生招生复试录取工作,根据《福建省教育厅关于印发2026年福建省研究生招生录取工作管理办法的通知》(闽招委〔2026〕2号)等文件要求和2026年硕士研究生招生考试复试录取工作会议精神,在确保安全性、公平性、科学性的基础上,结合我院实际,制定本细则。
一、组织机构
1. 学院成立研究生复试录取工作领导小组,由院长任组长,党委书记和分管研究生教育的副院长任副组长,具体负责本学院研究生复试和录取工作,做好突发事件应急处置,并指导复试工作中的后勤保障。
2. 学院成立复试录取工作巡视督查小组,由本学院党委书记任组长,纪委书记任副组长,负责巡视监督本单位的复试录取工作。
3. 学院复试录取工作领导小组负责组建学科教学(历史)、学科教学(地理)和区域国别学三个专业的复试专家小组,具体实施对每位考生的复试考核。学科专业复试小组由责任心强、经验丰富、业务水平高、公道正派、当年无直系亲属或利害关系人参加本专业复试的教师组成,每个复试小组成员不少于5名。
二、招生计划
我院计划招收全日制学科教学(历史)专业学位硕士研究生15名,学科教学(地理)专业学位硕士研究生9名,区域国别学学术学位硕士研究生4名。
三、复试工作
(一)复试名单确定
1. 第一志愿按照120%确定复试名单。
2. 调剂考生复试采取差额形式,学科教学专业和区域国别学专业差额比例均按照200%确定。若出现符合复试条件的生源不足本专业录取名额时,可按照实际生源数进行复试。
(二)对调剂考生的要求
1. 考生须遵纪守法,品德良好,诚实守信,学风端正,身心健康。
2. 初试成绩符合第一志愿报考专业在调入A类地区的《全国初试成绩基本要求》。
3. 调入专业需满足一志愿学科门类初试线,以及拟调剂专业所在学科门类的初试线;调入专业与第一志愿报考专业相同或相近。
4. 学科教学专业硕士的初试科目须与调入专业初试科目相同或相近。
5. 身体健康状况符合《普通高等学校招生体检工作指导意见》。
6. 调剂学科教学(历史)专业的,本科历史学专业背景优先,按照第一志愿报考专业是否相同、初试成绩、本科阶段学习情况等依次优先挑选生源名单。
调剂学科教学(地理)专业的,本科地理科学专业背景优先,按照第一志愿报考专业是否相同、初试成绩、本科阶段学习情况等依次优先挑选生源名单。
区域国别学调剂条件另行公布。
7. 学术学位专业的考生需要调剂的学科(专业)要符合相关学科(专业)学术性(如专业知识理论掌握程度、本科毕业论文质量)等调入要求。
复试名单确定后,将在学院官网公示。
(三)调剂录取工作程序
1. 学院将根据研招网调剂系统开放时间,发布接收调剂通知,公布接收调剂的学科专业及余额情况。
2. 调剂考生在规定的时间内登录“全国硕士生招生调剂服务系统”(http://yz.chsi.com.cn/yztj/,以下简称“调剂服务系统”)填报调剂志愿和有关信息。
3. 符合调剂条件的考生可在我院调剂系统开放时间内填报调剂申请,我院将根据合格生源情况择优遴选复试人员并发送复试通知,请考生在规定时间内确认。逾时未确认,视为该考生放弃调剂资格。报考我院的调剂生调剂志愿锁定时间为24小时,锁定时间到达后,未明确受理意见的,系统自动解锁,考生可修改调剂志愿。
4. 初步确定拟录取名单后,我院在“全国硕士生招生调剂服务系统”向调剂考生发送待录取通知。收到待录取通知的调剂考生须在系统中规定的时间内在系统中回复待录取通知。
5. 考生未在规定时间内完成学校规定操作或随意解除志愿的,视为自动放弃复试或拟录取资格。
(四)资格审查
复试报到时,所有考生应按照要求提交复试审核材料,考生需提供以下材料:
1. 毕业证书、学位证书(应届本科毕业生持学生证,同等学力者持大专毕业证书)(原件及复印件);
2. 应届本科毕业生需携带学籍在线验证报告,往届生提供“教育部学历证书电子注册备案表”(或学历认证报告)(学信网自行打印);
3. 身份证(有效居民身份证原件及正反面复印件,并签名);
4. 《思想政治素质和品德情况审查表》(依附件打印后签署);
5. 2026年全国硕士研究生招生考试准考证;
6. 大学期间成绩单(加盖教务部门或档案单位公章);
7. 《诚信复试承诺书》(依附件打印后签署);
8. 报考定向的考生还需提供工作单位盖章的同意报考证明或者《定向协议书》;
9. 在读自学考试和网络教育本科生,提供2026年9月1日前可毕业的相关证明材料。
凡未进行资格审查或资格审查不合格者不予复试。对提供虚假信息或材料,一经核实将取消其复试资格、录取资格,责任由考生自负。
(五)复试形式和内容
1. 形式:
(1)第一志愿采取现场复试形式;调剂采取线上复试形式,相关要求另行通知。
(2)复试环节包括思想政治素质和品德考核、专业素质和能力、综合素质和能力考察、外语,均采取面试形式。
2. 内容:
(1)思想政治素质和品德考核单独进行,不计入复试成绩。主要考查内容包括:考生的政治态度、思想表现、道德品质、遵纪守法、诚实守信等方面。
(2)专业素质和能力测试由复试小组成员组织进行,考生当场作答。主要考查内容包括:考生的创新精神和能力;本专业的发展潜力以及对本学科发展动态的了解;考生运用本学科知识发现、分析和解决问题的能力。
(3)综合素质及能力测试由复试小组成员向考生提问,考生当场作答。主要考查内容包括:考生在本学科以外的学习、科研、社会实践或实际工作表现等方面的情况;事业心、责任感、遵纪守法、协作性和心理健康情况;人文素养;行为举止、表达和礼仪等。
(4)外语测试。含外语听力测试、口语测试等方面。
各科目复试参考书目
学科教学(历史)专业复试参考书目:
于友西 主编:《中学历史教学法》(第4版),高等教育出版社,2017年版;
叶小兵、姬秉新、李稚勇:《历史教育学》,高等教育出版社2004年版;
赵克礼 主编:《历史教学论》(第2版),陕西师范大学出版社,2006年版。
学科教学(地理)专业复试参考书目:
王民、仲小敏 编著:《地理教学论》(第2版),高等教育出版社,2010年版;
赵济、陈传康 主编:《中国地理》,高等教育出版社,1999年版(2019年重印)。
区域国别学专业复试参考书目:
赵可金 主编,尹一凡 副主编:《区域国别学》,北京:清华大学出版社,2023年。
钱乘旦:《新世界史纲要》,北京:北京大学出版社,2023年。
阎学通、阎梁:《国际关系分析》,北京:北京大学出版社,2008年。
王健:《区域国别学研究导论》,上海:上海人民出版社,2023年。
3.复试流程
(1)抽题并答题。1)考生使用初试外语语种进行口语测试,复试小组专家根据考生表现给出得分。2)专业问题作答。随机抽取专业问题并作答。
(2)回答评委提问。复试专家根据考生汇报情况进行提问,考生进行口头作答,复试专家根据考生表现情况给出得分。
(五)总成绩计算

复试成绩为复试各部分考核成绩之和,复试成绩以100分为满分,60分为合格。
总成绩=初试成绩÷5×60%+复试成绩×40%(保留两位小数)。
(六)复试组织管理
1. 复试当天核验证件原件,若出现复试“替考”现象,立即取消复试资格。
2. 实行“随机确定考生复试次序”“随机抽取复试专家”“随机抽取复试试题”的工作机制。
3. 每生时间一般不少于20分钟。
4. 复试过程全程录音录像,各复试小组成员现场独立打分。
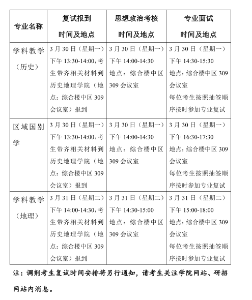
(七)复试时间和地点

(八)我院设立专人解答研究生复试工作
解答人:郑老师;刘老师
电话:0596-2591449;13588057024
地点:综合楼中区306办公室
我院复试申诉渠道畅通,考生如对复试过程有异议,可在结果公布7天内进行申诉,过期不予受理。
申诉电话:13799821690 联系人:吴老师
四、录取工作
1. 根据我院各学科(专业)的招生指标,先从第一志愿报考我校的复试生源中按入学考试总成绩从高分到低分录取;在生源不足的情况下,再从调剂生源中,按入学考试总成绩从高分到低分择优录取。
2. 复试成绩不及格(60分以下)、思想政治考核不合格不予录取。
3. 拟录取考生应到二级甲等以上(含二级甲等)医院进行体格检查。体检不符合录取要求者取消录取资格;如因体检中存在弄虚作假行为,造成入学后无法正常学习、按规定予以退学等后果的,责任由考生自行承担。
4. 拟录取为非定向硕士研究生的考生均须持《调档函》调取人事档案并寄送至相关二级招生单位。考生应配合学校督促档案的邮寄。
5. 拟录取为定向培养的硕士生凭《调档通知》办理定向协议书签订事宜,并于规定日期前将签订好的《定向协议书》(一式三份,可从我校研究生院网站上下载)寄送相关二级招生单位。
6. 考生与考生单位因报考研究生而产生的问题由考生自行处理,若因档案调取、协议签订问题造成无法录取的,责任由考生自负。
档案邮寄地址:闽南师范大学历史地理学院,综合楼北区301室
接收人:吴老师,13675039837
五、考纪要求
(一)复试考试全程工作人员和考生不录音、不录像,不得泄露或公布复试相关信息,不以任何形式将与复试的一切相关信息发布到网络上。如有违反,按泄题和作弊处理。
(二)对在复试过程中有违规行为的考生,一经查实,按照《国家教育考试违规处理办法》《普通高等学校招生违规行为处理暂行办法》等规定严肃处理,取消录取资格,记入《考生考试诚信档案》。入学后3个月内,对所有考生进行全面复查,复查不合格的取消学籍。
(三)对复试复查中表现差异大的,要进行严格审核和调查,确认冒名顶替或考试舞弊的,要予以严肃处理,并进行责任追究;情节严重的,移交有关部门调查处理。
(四)参与复试人员违规违纪的,还要依据《中国共产党纪律处分条例》《行政机关公务员处分条例》和《事业单位工作人员处分暂行规定》《教育部关于高校教师师德失范行为处理的指导意见》等相关规定严肃处理。
六、其他
(一)本实施细则依据《福建省教育厅关于印发2026年福建省研究生招生录取工作管理办法的通知》(闽招委〔2026〕2号)等文件要求制定,其他未尽事宜,按照学校相关规定执行。
(二)本细则如与教育部、福建省教育考试院或学校公布的最新政策有出入,以教育部、福建省教育考试院和学校公布的政策为准。
附件:
1. 闽南师范大学考生诚信承诺书
2. 闽南师范大学研究生思想政治素质与品德考核表
3. 定向培养硕士研究生协议书
闽南师范大学历史地理学院
2026年3月29日